
Project Overview: Acted as a liaison and product design leader to alert & rectify platform bugs, establish necessary user flows, and ideate & prioritize future platform features. This particular case study features user flows and prototyping to demonstrate how designers can create dynamic creative offerings without a feed within the internal tool.
Role: Product Designer, User Experience Design, Information Architecture, User Flows, Prototyping; collaborating closely with Lead UX Designer and VP of Operations.
Timeline: July - August 2024
Tools Used: Figma, VideoByte (internal platform)
Introduction
Kargo acquired VideoByte as a means to expand its CTV offering - with keen focus on how to deliver captivating advertisements that align with the business' reputation of creative excellence.
As a senior member of the Ad Brand Design team with a strong background in user experience design, I volunteered for the opportunity to enhance this internal platform's information architecture and establish clear user flows for fellow designers.
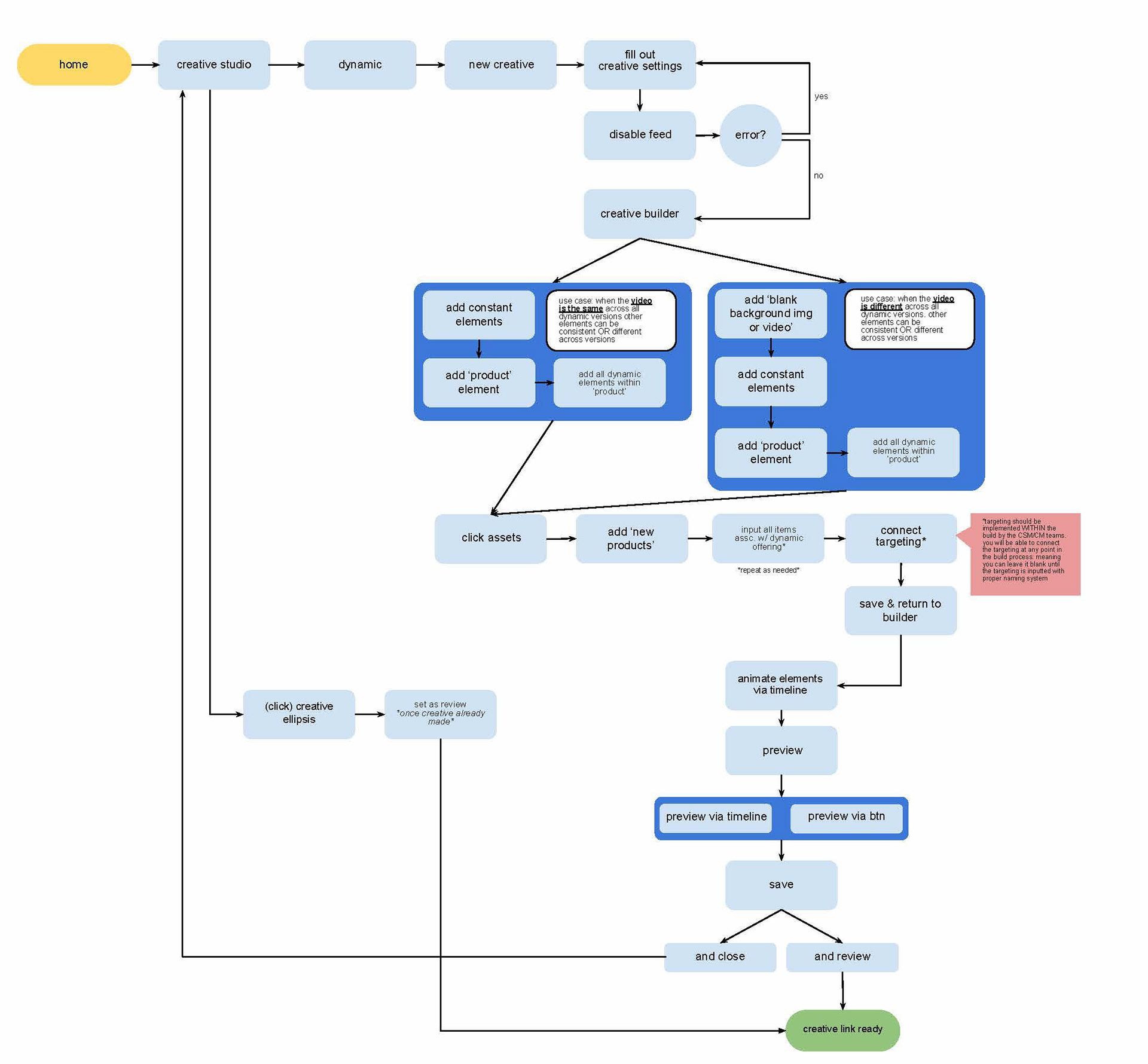
This case study follows the work created to establish a new user flow for designers to fulfill a dynamic creative offering without a feed.
User Flow

User flow for internal Kargo Designers to create a dynamic product offering without feed with use cases specified and instances for handoff to other teams listed for a more defined and seamless cross-functional process
Prototype
High-fidelity prototype of user flow showcased above to illustrate the interaction between pages and likely flow prior to implementing cross-functional collaboration (ie: targeting, impressions, & general campaign management).
Prototype of Designer user flow to create dynamic product offering within internal CTV animation tool